30.4.2025

prečítané do 8 minút

Ako dofinancovať hypotéku a získať prvé vlastné bývanie?

Zabezpečenie vlastného bývania je jednou z najväčších výziev pre mladých ľudí. Dôvodom je najmä nedostatok vlastných úspor pri hypotéke a vysoká cena nehnuteľností. Ak vám chýba 10 až 20 % z kúpnej ceny, existuje niekoľko riešení. Prečítajte si, aké sú najčastejšie možnosti dofinancovania hypotéky.

Zdieľať

Link na blog:

Prečo je získanie vlastného bývania výzvou pre mladých ľudí?

Finančná situácia je jedným z najčastejších dôvodov, prečo mladí ľudia bývajú u rodičov aj po dovŕšení dospelosti. Nemusia platiť za nájom a rovnako ušetria na ďalších výdavkoch spojených s vedením domácnosti. Podľa štatistiky Eurostat je priemerný vek odchodu do vlastného bývania na Slovensku 31 rokov.

Hypotéka ako súčasť cesty k vlastnému bývaniu

Pre väčšinu ľudí je hypotéka kľúčom k získaniu vlastného bývania. Banky však stanovujú striktné podmienky, ktoré musia žiadatelia spĺňať. Jednou z hlavných požiadaviek na poskytnutie hypotéky je stabilný a pravidelný príjem. Dôvodom je, že banka potrebuje preveriť vašu schopnosť splácať záväzky. Váš príjem musí byť dostatočne vysoký a pravidelný na to, aby pokryl splátky hypotéky aj ostatné životné náklady.

TIP: Plánovanie finančných výdavkov na splácanie hypotéky si môžete zjednodušiť pomocou Hypokalkulačky. Získajte nezáväznú ponuku v aplikácii ČSOB SmartBanking alebo internetbankingu Moja ČSOB a zistite orientačnú výšku hypotéky s ohľadom na svoje príjmy a záväzky.

Do akej výšky hodnoty nehnuteľnosti banky poskytujú hypotéku?

Banky neposkytujú hypotéku na kúpu nehnuteľnosti vo výške 100 % hodnoty zakladaných nehnuteľností. Štandardne môžete dostať hypotéku vo výške 80 % hodnoty zakladanej nehnuteľnosti.

Pomer medzi výškou hypotéky a hodnotou nehnuteľnosti definuje ukazovateľ zabezpečenia úveru známy ako LTV (loan-to-value). Pri LTV80 vám banka poskytne hypotéku maximálne vo výške 80 % z hodnoty nehnuteľnosti a pri LTV90 dostanete až 90 %.

TIP: V ČSOB môžete vybaviť hypotéku na kúpu nehnuteľnosti bez návštevy pobočky – od podania žiadosti až po podpis úverovej zmluvy. Online hypotéka vám ušetrí čas a zjednoduší cestu k vlastnému bývaniu.

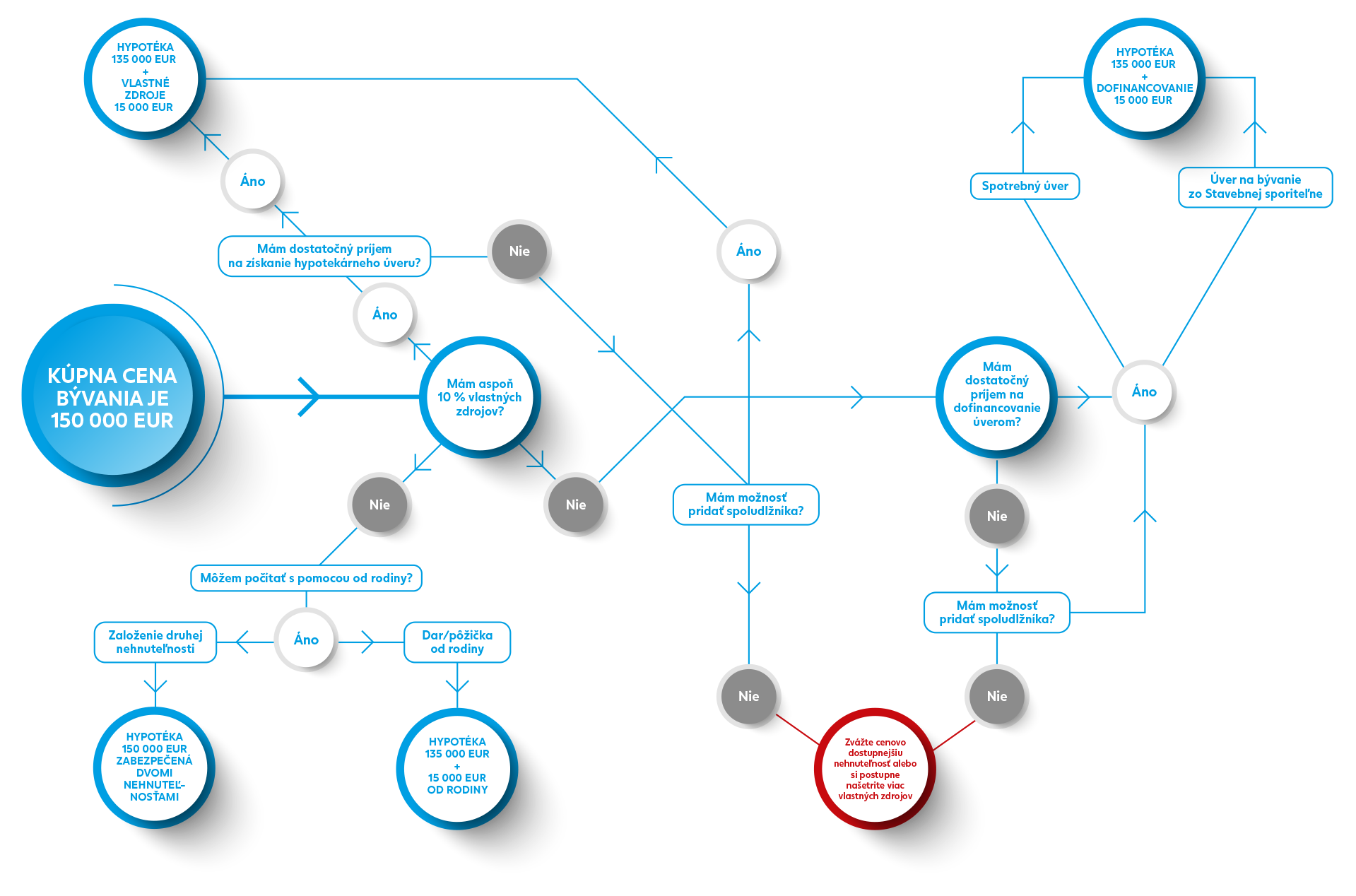
Aké sú najbežnejšie možnosti dofinancovania hypotéky?

Ak si plánujete kúpiť byt za 100 000 EUR a banka vám poskytne hypotéku do výšky 80 % hodnoty nehnuteľnosti, zvyšných 20 000 EUR budete musieť dofinancovať iným spôsobom. V prípade, že získate hypotéku do výšky 90 % hodnoty nehnuteľnosti, dofinancujete 10 000 EUR.

Možnosti, ako dofinancovať hypotéku sú nasledovné:

  • Nasporenie vlastných zdrojov
  • Spotrebný úver
  • Dočasné založenie druhej nehnuteľnosti
  • Pomoc od rodiny
  • Úver zo stavebnej sporiteľne

Pozrite si prehľad možností dofinancovania hypotéky v našej infografike

Nasporenie vlastných zdrojov

Jedným z možných spôsobov zabezpečenia finančných prostriedkov na dofinancovanie hypotéky je nasporenie potrebnej sumy. Ide o časovo náročnejšie riešenie, no poskytne vám stabilný finančný základ a vyhnete sa tak veľkému finančnému zadlženiu.

Pre nasporenie požadovanej sumy môžete postupovať nasledovne:

  1. Stanovte si cieľ - zistite, aký objem financií budete na dofinancovanie potrebovať
  2. Vytvorte si plán - cieľovú sumu rozdeľte na menšie mesačné ciele. Ak potrebujete našetriť 20 000 EUR v priebehu 5 rokov, mesačne by ste si mali odložiť približne 333 EUR
  3. Využite sporiaci účet alebo investujte - cieľovú sumu môžete dosiahnuť efektívnejšie, ak sa budú našetrené financie zhodnocovať napríklad pomocou investovania
  4. Optimalizujte výdavky - urobte si prehľad mesačných výdavkov a objavte príležitosti, ako ich môžete minimalizovať. Ak sa vám mesačne podarí odložiť viac financií než ste pôvodne plánovali, cieľovú sumu na dofinancovanie hypotéky nasporíte rýchlejšie

Spotrebný úver

Spotrebný úver patrí medzi najbežnejšie spôsoby dofinancovania hypotéky. Poskytne vám ho banka, v ktorej dostanete hypotéku. Úroky sa pohybujú v rozmedzí 5 % až 9 % a môžete ho získať maximálne na 8 rokov. Výška spotrebného úveru sa obvykle pohybuje od 15 000 EUR do 40 000 EUR.

Príklad z praxe: Mladomanželia sa rozhodli pre kúpu rodinného domu v hodnote 200 000 EUR. Banka poskytla hypotéku vo výške 80 % nehnuteľnosti. K dispozícii majú vlastné úspory v hodnote 20 000 EUR a na dofinancovanie zvyšných 20 000 EUR sa rozhodli využiť spotrebný úver s fixnou úrokovou sadzbou 6,19 % p. a. počas celej doby splatnosti. V deň poskytnutia úveru zaplatia jednorazový spracovateľský poplatok 50 EUR a od nasledujúceho mesiaca po čerpaní ho budú počas zvolenej doby splatnosti 8 rokov splácať mesačnou splátkou vo výške 263,37 EUR. Celková čiastka, ktorú uhradia bude 25 333,52 EUR, čo v prepočte predstavuje ročnú percentuálnu mieru nákladov 6,44 % pri 96 splátkach. Úroky platia len za obdobie od poskytnutia úveru po jeho splatenie.

Dočasné založenie druhej nehnuteľnosti

So získaním hypotéky vám môžu pomôcť aj vaši blízki. Ak vlastnia nehnuteľnosť bez zaťaženia úverom z inej banky, môžu vám ju poskytnúť na založenie hypotéky. V takom prípade môžete získať hypotéku na kúpu nehnuteľnosti v plnej výške. Z finančného hľadiska ide o výhodnejšie riešenie v porovnaní so spotrebným úverom, keďže úrok hypotéky je nižší.

Založiť môžete napríklad tieto nehnuteľnosti:

  1. Rodinné domy
  2. Byty
  3. Rekreačné objekty určené na bývanie s charakterom rodinného domu
  4. Nebytové priestory, ak sú určené na bývanie a majú charakter bytu
  5. Stavebné pozemky

Príklad z praxe: Rodič samoživiteľ chce kúpiť byt. Nemá vlastné zdroje na dofinancovanie hypotéky, a tak sa obracia na svojich rodičov. Tí sú ochotní založiť vlastný rodinný dom, vďaka čomu banka poskytne hypotéku na kúpu bytu v potrebnej výške.

TIP: Po určitom období môžete požiadať o vyňatie druhej založenej nehnuteľnosti. Platí to v prípade, ak bude hodnota vašej nehnuteľnosti postačovať na pokrytie zabezpečenia zostávajúcej sumy hypotéky.

Pomoc od rodiny

So získaním chýbajúcich finančných prostriedkov vám môže pomôcť aj rodina, napríklad vo forme finančného daru.

Príklad z praxe: Príklad z praxe: Mladý pracujúci pár si chce kúpiť prvý byt a od banky získal hypotéku vo výške 80 % nehnuteľnosti. Ani jedna osoba vo vzťahu nemá finančné úspory, a tak hľadajú možnosti dofinancovania zvyšných 20 %. Rodina sa rozhodla páru pomôcť a poskytla im financie na dofinancovanie hypotéky.

Úver od stavebnej sporiteľne

Úver od stavebnej sporiteľne je ďalším spôsobom na zabezpečenie dofinancovania hypotéky. Dobu splácania môžete nastaviť až na 30 rokov bez potreby zabezpečenia nehnuteľnosťou a bez počiatočného vkladu či predchádzajúceho sporenia. Úvery sa poskytujú s 5 a 10 ročnou fixovanou úrokovou sadzbou.

Využite možnosť mimoriadnych splátok

Dofinancovanie hypotéky ďalším úverom znamená, že budete splácať dva úvery naraz – primárnu hypotéku a doplnkový úver. Keďže doplnkový má väčšinou vyššiu úrokovú sadzbu, je dobré zvážiť možnosť mimoriadnych splátok, čím môžete znížiť celkové náklady a prípadne skrátiť dobu splácania.

Financovanie zo Štátneho fondu rozvoja bývania

Kúpu alebo výstavbu nehnuteľnosti môžete financovať aj pomocou Štátneho fondu rozvoja bývania. Ponúka výhodné podmienky, ako úrokovú sadzbu 1 % ročne, 40-ročnú dobu splácania a možnosť získať úver vo výške 100 % hodnoty nehnuteľnosti. Maximálna výška úveru môže dosiahnuť 180 000 EUR. Aby ste získali nárok na financovanie zo Štátneho fondu rozvoja bývania, je dôležité splniť stanovené podmienky:

  • Ručenie - je možné len nehnuteľnosťou v hodnote minimálne 1,3-násobku požadovaného úveru. V prípade osôb so zdravotným postihnutím postačuje hodnota 1,0-násobku úveru
  • Horná príjmová hranica - celkový príjem domácnosti nesmie presiahnuť 5-násobok životného minima
  • Spodná príjmová hranica - príjem domácnosti musí predstavovať aspoň 1,3-násobok životného minima
Vlastné bývanie na dosah

Nájdite cestu k vlastnému bývaniu pomocou hypotéky a možností dofinancovania vlastných zdrojov od ČSOB. Urobte krok vpred a premeňte sny o vlastnom bývaní na realitu.

Často kladené otázky

LTV je skratka pre loan-to-value. Označuje pomer medzi výškou hypotéky a hodnotou založenej nehnuteľnosti. Vyjadruje sa v percentách. Napríklad LTV80 znamená, že banka vám požičia 80 % hodnoty nehnuteľnosti a vy dofinancujete zvyšných 20 %.

Národná banka Slovenska zaviedla obmedzenia, ktoré postupne znižovali maximálnu hodnotu LTV. V súčasnosti môžu banky poskytovať hypotéky maximálne do 90 % hodnoty nehnuteľnosti. Len 20 % nových úverov môže presiahnuť 80 % hodnoty nehnuteľnosti.

Áno, zabezpečenie inej nehnuteľnosti často umožní získať hypotéku s vyšším LTV, dokonca až do výšky 100 %. Založená nehnuteľnosť slúži ako zábezpeka úveru. Táto nehnuteľnosť nemusí byť vaša. Môže patriť členovi rodiny, ktorý je ochotný podporiť vašu kúpu.

Individuálne poradenstvo pri orientácii vo financovaní a výbere najlepšej možnosti vám poskytnú pracovníci v pobočkách banky. Bez odbornej pomoci môže byť orientácia v rôznych typoch úverov náročná.

O vyňatie druhej nehnuteľnosti môžete požiadať po určitom čase splácania, keď bude hodnota hlavnej nehnuteľnosti pre banku postačujúca na zabezpečenie zostávajúceho úveru. Zároveň musí byť dodržaný stanovený pomer medzi hodnotou nehnuteľnosti a výškou úveru (LTV). Pomôcť vám môžu aj mimoriadne splátky. Čím väčšiu časť úveru splatíte, tým bližšie ste k možnosti vyňatia druhej nehnuteľnosti.

Prečítajte si blogy